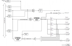
STAC9200 (Download Data Sheet)
Two Channel HD Audio CODEC
The STAC9200 is a basic 2-channel High Definition (HD) Audio CODEC for WinXP (and prior), Embedded and Linux applications.
Features
- Full Duplex Stereo 24-bit ADCs and 24-bit DACs
- Integrated Headphone Amplifiers
- Stereo Analog Microphone Support
- SPDIF Input and Output
- Mixer-less design
- 48 pin QFP 7mm X 7mm or 32 pin QFN 5mm X 5mm Package Options
Product Specification
| Interface | DAC Mono Channels (#) | ADC Mono Channels (#) | HDA Bus Voltage (V) | Analog Supply Voltage (V) | Ports (#) | GPIOs (#) | Headphone Amps | SPDIF out | SPDIF in | Advanced Features |
|---|---|---|---|---|---|---|---|---|---|---|
| HD Audio | 2 | 2 | 3.3 | 3.3, 5 | 4 | 4 | Standard | Single | Single | None |
Documents
| Title | Type | Format | File Size | Date | |
|---|---|---|---|---|---|
| STAC9200 Reference schematic | Reference Schematic | 94 KB | |||
| STAC9200 Reference Schematic Verb Table | Reference Schematic Verb Table | TXT | 1 KB | ||
